非人灵长类动物(non-human primate)在遗传、器官结构、生理功能、病理反应和生化代谢等诸多方面表现出与人类相似的特征,是生物医学研究和药物研发的理想动物模型,具有重要的研究价值。其中,食蟹猴作为生物医学研究中常用的一种非人灵长类动物模型,广泛用于包括当下新冠疫情在内的临床前药理、毒理研究中。因此,系统评估食蟹猴等非人灵长类动物模型与人类的细胞组成差异、器官异质性和基因表达时空特异性,将为深入理解与人类生命活动相关的生理功能、药物反应、疾病防治等提供重要理论依据。
细胞内部的基因表达模式受到严格的时空调控。因此,同时绘制同一个器官的单细胞转录组和单细胞表观调控组图谱将为器官结构和功能认识、人类疾病机制探究和临床前药物研发提供更加全面的信息。太阳成集团tyc33455cc陈迪俊/孙洋团队联合浙江大学医公司附属儿童医院谢诒诚团队对食蟹猴的16个器官(心、肝、脾、肺、肾、胃、结肠、肌肉、气管、主动脉、脂肪、膀胱、舌头、乳腺、子宫和睾丸)的数据进行了单细胞转录组测序(scRNA-seq)和单细胞染色质开放性测序(scATAC-seq),以构建食蟹猴多器官的单细胞多组学参考图谱,将约25万个细胞进行无监督聚类分析得到40余种不同的细胞亚群,涉及17种不同的主要细胞类型。

1:食蟹猴多器官单细胞多组学参考图谱构建与分析(a)实验设计;(b-c)细胞类型鉴定;(d-e)两种组学数据的整合与一致性分析。
基于该单细胞图谱,研究者鉴定了新的细胞类型,挖掘了不同器官中基因表达的关键调控因子,分析了不同细胞分化和互作规律。例如,纤毛细胞存在于食蟹猴的各种器官中,不同的纤毛细胞亚群特征基因富集了与代谢过程、信号转导和细胞对刺激的反应相关的各种功能。结合表达谱和染色质开放性数据,研究者还分析预测了控制不同细胞类型基因表达模式的关键调控子。例如,SPIB、POU2F2、SPI1、CEBPD和IRF4是髓系细胞中的关键调控子;而FEV具有调节造血干细胞的潜能,该转录因子广泛参与对免疫细胞和上皮细胞的基因表达调控。
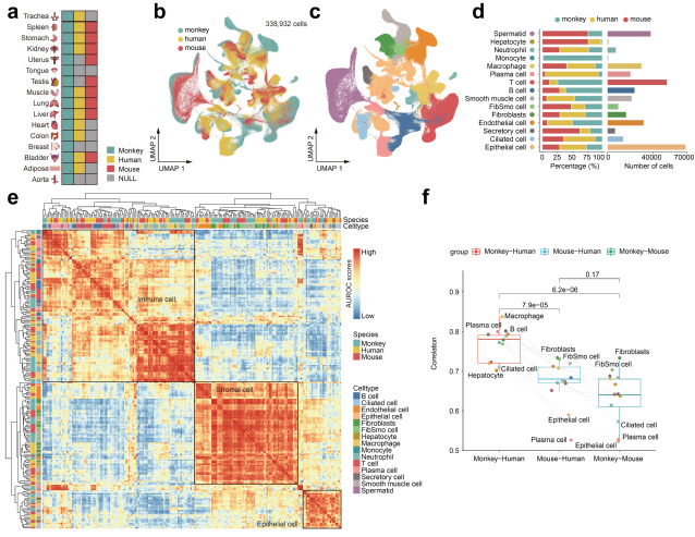
最后,研究者还进行了跨物种比较分析,通过整合分析器官匹配的单细胞转录组数据,探讨了人、食蟹猴和小鼠三个物种之间的细胞组成和基因表达特异性。研究发现食蟹猴和人都具有丰富的免疫细胞和上皮细胞类型,并且在对应的器官中具有极高的细胞组成和细胞互作相似性,以及基因表达模式相关性。这些结果提示食蟹猴是研究复杂疾病的理想模型,相关结果可为科学家选择合适的动物模型提供指导依据。

2:多物种单细胞图谱比较分析(a)用于比较分析的物种和器官;(b-c)多物种单细胞转录组整合分析;(d)细胞组成比较;(e-f)细胞类型特异的基因表达模式比较分析。
2022年7月13日,太阳成集团tyc33455cc陈迪俊/孙洋团队联合浙江大学医公司附属儿童医院谢诒诚团队在Nature Communications在线发表题为A reference single-cell regulomic and transcriptomic map of cynomolgus monkeys的研究论文,该研究利用单细胞测序技术绘制了非人灵长类动物食蟹猴(Macaca fascicularis)主要器官的单细胞转录组和调控组参考图谱。基于该图谱,研究者系统比较了不同器官的细胞分化轨迹和细胞互作模式,描绘其相关分子特征;鉴定了大量的器官和细胞特异性顺式调控元件,构建了器官特异性基因调控网络;此外,通过跨物种比较分析,研究者发现食蟹猴与人类在免疫相关的基因表达模式和细胞通讯方面具有极高的相似性,为食蟹猴用于免疫相关疾病模型的研究提供了理论依据。

陈迪俊团队还提供了一个基于scRNA-seq数据探索marker基因表达的交互式网站(https://biobigdata.nju.edu.cn/MonkeyAtlas/)。

3:食蟹猴单细胞转录组基因表达交互式网站截图
后记:在该研究的修稿过程中,由深圳华大生命科学研究院刘龙奇/徐讯/侯勇团队主导的食蟹猴全身多器官单细胞图谱在Nature上发表(论文题目Cell transcriptomic atlas of the non-human primate Macaca fascicularis),绘制了首个非人灵长类动物全细胞图谱,助力人类疾病研究。众所周知,非人灵长类动物在探索人类疾病机制以及药物临床前研究中的重要性愈发凸显,本研究绘制了食蟹猴多器官单细胞转录组和调控组参考图谱,与华大今年4月发表的Nature食蟹猴单细胞图谱文章形成互补,可谓姊妹篇,共同为非人灵长类动物单细胞图谱积累基础性数据,为人类疾病防治及创新药物研发提供助力!
虽然这两项研究在实验设计上具有极高的相似性,但也有一些不同之处。例如,本研究同时涉及转录组和调控组学两方面的信息,因此对同一个器官来说得到的信息更加全面;在数据样本方面,乳腺和肌肉两个器官样本是本研究独有的;在转录组测序方面,本研究采用的是对新鲜组织样本的单细胞RNA测序(scRNA-seq),而华大则是对冷冻组织的单细胞核RNA测序(snRNA-seq),理论上讲scRNA-seq获取的mRNA信息更加全面。总的来说,这两项研究工作具有很好的互补性,为广大科研人员提供了宝贵的非人灵长类动物单细胞数据资源。
太阳成集团tyc33455cc博士生瞿娇、硕士生杨发、博士生祝涛和浙江大学医公司附属儿童医院呼吸科副主任王颖硕为本文共同第一作者,太阳成集团tyc33455cc陈迪俊副教授、孙洋教授和浙江大学医公司附属儿童医院谢诒诚研究员为本文的共同通讯作者。太阳成集团tyc33455cc徐强教授、研究生方雯、丁衍、博士后赵雪,浙江大学陈铭教授、谢强敏教授和旭燃生物齐先佳对该研究亦有贡献。
原文链接:https://doi.org/10.1038/s41467-022-31770-x