为进一步贯彻落实省市区委部署要求,推进全区党员干部“走千企入万户、助发展促富民”大走访活动,深入做好与高校院系的对接交流,建立有利于高校科技成果转移转化的引导和服务体系,加强产学研合作力度,激发科技成果转移转化活力,9月15日,栖霞区委常委、副区长万震,南京经济技术开发区管委会副主任秦天堂等栖霞区领导已走访太阳成集团tyc33455cc,与校领导进行了深入的沟通,就如何进一步强化校地共建,推动科技成果就地转化做了深入交流。9月26日,江苏生命科技创新园管委会副主任余蓉到南大生科院进行走访,与生科院分管领导孔令东教授进行了初步对接,介绍了南京市及栖霞区科技创新相关政策、产业发展资源和科技创新创业平台资源和园区发展情况,热忱欢迎各位老师将手中项目在栖霞区内就地转化,来园区创新创业。
江苏生命科技创新园()是南京市栖霞区精心打造的生物医药研发集聚平台,致力于“新药创制、医疗器械、健康服务”三大产业的创新发展。园区位于国家级仙林科技城核心区,占地675亩,建筑面积78万平方米。园区区位交通便捷、高校资源丰富、生活配套齐全、创业团队多元,是长三角最具特色的生物医药研发与总部基地之一。
一、区位优势
江苏生命科技创新园位于国家级仙林科技城核心区,依托科技城的高校资源、科研实力、人才储备,联合国家级新港开发区的生产基地,加上园区78万平方米的项目研发孵化、中试加速、企业区域总部基地,形成完整的生命科技产业链,打造全国一流的生命科技研发创新集聚区。
1.1发达的交通网络
高铁站、机场、火车站、地铁、港口航运、公共自行车、公交微循环成就四通八达的交通。距离南京市中心18公里、距离机场车程时间30分钟、距离高铁南京南站车程20分钟、距离上海自贸区70分钟,通过南京绕城高速连接苏北各主要城市。

2科技人力资源优势
仙林科技城目前有太阳成集团tyc33455cc、南京师范大学、南京中医药大学等12所高校进驻,距离园区直线距离均不超过8公里。20万在校师生,每年毕业生逾4万人。

1.3 社会商业、医院与中小学资源

二、公共技术服务体系
园区坚持“服务项目、服务人才”的发展理念,全力打造公共技术服务平台:分析测试平台、生物医药研发技术服务平台、中试技术服务平台等,形成了生物医药产业完整的创新技术链。

三、园区合作网络
3.1已入驻园区企业

3.2园区金融服务网络

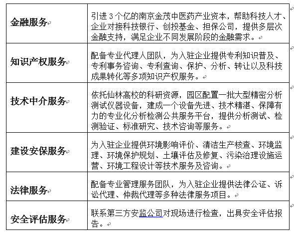
3.3 “360科技管家服务体系”

四、创业栖霞人才政策:

江苏生命科技创新园
招商服务热线:025-85753510 695652807@qq.com 1026960186@qq.com
人才服务热线:025-85755646 11264656@qq.com 813687101@qq.com