2006年,美国科学家Andrew Fire和Craig Mello获得了诺贝尔生理学或医学奖,表彰他们的RNA干扰(RNA interference, RNAi)研究工作,同时也揭开了RNA干扰机制的崭新篇章。如今,RNA干扰技术越来越多地被用于调控人类基因的表达。在动植物中存在一类长度约为22 nt的非编码单链RNA分子microRNA(miRNA),它们能通过RNAi参与转录后基因的表达调控。早在2011年,太阳成集团tyc33455cc张辰宇团队首次发现了食物性来源miRNA可以被哺乳动物吸收,并经过外泌体的运输,调控动物靶基因的表达。这种异源miRNA进入哺乳动物细胞并参与基因调控的现象被称为“基因跨界调控”,颠覆了此前外源核酸不能被哺乳动物的消化道完整吸收,并在体内有生物学功能的经典生物化学概念,也从一种新的维度对俗语“人如其食(You are what you eat)”进行了科学解释:一定程度上,食物可以影响摄食者。
在线虫系统性RNAi的研究中,发现跨膜蛋白SID-1(systemic RNA interference defective protein 1)在介导外源双链RNA(double-stranded RNA, dsRNA)的吸收方面扮演着关键的角色,被认为是重要的核酸转运通道。在哺乳动物细胞中,存在与SID-1有相似核酸转运功能的两个同源跨膜蛋白,分别是SIDT1和SIDT2 (SID1 transmembrane family member 1/2)。SIDT2参与了细胞内DNA/RNA自噬过程,并将溶酶体内化的核酸转运至细胞质,引发先天免疫反应,SIDT1更是直接介导食物性来源miRNA的吸收。研究发现,胃部是吸收食物小RNA的主要部位,在哺乳动物的胃粘膜顶细胞(pit cells)上表达的SIDT1是吸收外源小RNA的关键蛋白质。值得注意的是,这一过程在极低pH的胃酸环境下得到显著促进,酸刺激极大程度地促进了miRNA的吸收。这一颠覆性的发现为小RNA的“跨界调控”提供了进一步的证据,为基于小RNA的治疗提供了新策略,也为基于RNA的药物开发提供了潜在方向。虽然越来越多的科研团队相关的研究都支持哺乳动物SID-1跨膜家族蛋白SIDT1和SIDT2介导核酸转运,但是SID-1跨膜家族蛋白SIDT1和SIDT2介导异源小RNA吸收的分子机制仍然不够清楚,特别是关于低pH条件下促进小RNA吸收过程的机制仍然未知。
2023年11月6日,太阳成集团tyc33455cc医药生物技术全国重点实验室籍晓云教授团队和张辰宇教授团队联合中国科公司生物物理所孙飞研究员和朱赟研究员,在Cell Research杂志上在线发表了题为Cryo-EM structures of human SID-1 transmembrane family proteins and implications for their low-pH-dependent RNA transport activity的研究论文。该研究利用冷冻电镜单颗粒技术首次同时解析人源SIDT1和SIDT2蛋白质的同源二聚体三维结构。该团队首次发现SIDT1和SIDT2以pH依赖的方式结合miRNA,并诱发SIDT1和SIDT2的进一步寡聚化。该研究从分子层面揭示了酸性环境促进小RNA吸收的分子机理,揭示了SIDT1及SIDT2介导核酸转运的潜在分子机制,对深入理解SIDT1和SIDT2在酸性微环境中的功能调控以及RNA 递送系统的开发具有潜在意义。

研究团队首先攻克了膜蛋白样品表达纯化困难和在冷冻样品制备过程中存在严重取向优势等难题,成功利用冷冻电镜单颗粒技术同时获得了人源SIDT1和SIDT2三维结构。SIDT1和SIDT2都含有一个胞外结构域(extracellular domain, ECD)、一个由11次跨膜螺旋组成的跨膜结构域(transmembrane domain, TMD),以及一个柔性的胞内结构域(intracellular domain, ICD)。通过结构分析,研究人员发现SIDT1和SIDT2的结构高度相似,这也提示它们可能具有相似的生物学功能。同时研究人员还发现了进化保守的位点,如二硫键和糖基化位点,它们对 SIDT1 和 SIDT2 在酸性条件下的稳定性和结构完整性起着至关重要的作用。此外,研究人员检测了 SIDT1 和 SIDT2 在体外和活细胞中的聚合状态,结果表明这两种蛋白质都以二聚体或寡聚体的形式存在,并且TMD 对于维持二聚体至关重要。这些发现为理解 SIDT1 和 SIDT2 在体内的功能提供了重要信息。

SIDT1和SIDT2同源二聚体的冷冻电镜结构
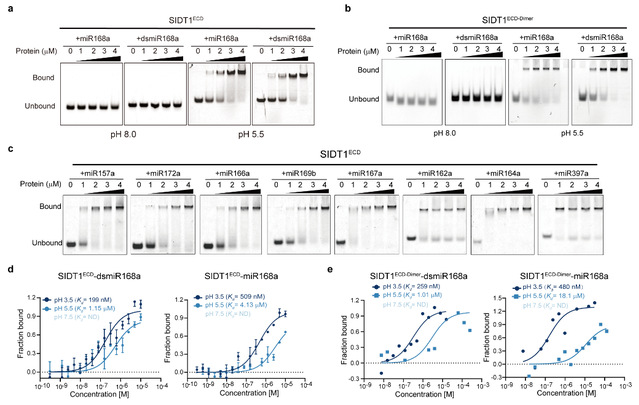
为了揭示SIDT1 和 SIDT2 介导小RNA 转运的分子机制,研究人员进一步探究了它们的 ECD 与小 RNA 的结合情况。实验结果显示,SIDT1 和 SIDT2 的 ECDs 能以 pH 依赖性方式有效地与小 RNA 结合。在酸性条件下,ECDs 与小 RNA 的结合亲和力增加,这种结合进一步引发了 ECDs 的寡聚化。这一发现推翻了前期报道的SIDT1ECD和SIDT2ECD只能结合较长的双链RNA(>100 bp)的观点。同时,研究人员还发现ECD蛋白在酸性条件下与核酸的结合不受核酸种类、单双链的特异性影响,并且这种结合存在pH依赖性。最后,通过分析型超速离心和凝胶过滤层析分析,研究团队还发现在酸性条件下,SIDT1和SIDT2与核酸结合能够诱导蛋白质的寡聚化,表明它们具有形成核酸孔道的潜力。该项研究揭示了低 pH 环境促进 SIDT1 和 SIDT2 吸收外源小 RNA的关键作用,加强了在低pH条件下促进小RNA的跨膜吸收的分子机制理论基础。

SIDT1以pH依赖的方式结合miRNAs
综上所述,本研究解析了哺乳动物细胞跨膜家族蛋白SIDT1和SIDT2的冷冻电镜结构,并首次提出了SIDT1 和 SIDT2 与 RNA 的 pH 依赖性结合和寡聚化的分子特征。因此,该项研究为SID-1跨膜家族蛋白在核酸转运方面提供了分子基础,同时也为“基因跨界调控”现象提供了直接的理论分子依据。太阳成集团tyc33455cc博士研究生郑乐、杨婷婷,太阳成集团tyc33455cc博士后郭航天,中国科公司生物物理所博士研究生岐晨,以及上海科技大学免疫化学研究所博士研究生卢宇驰为该论文的共同第一作者。太阳成集团tyc33455cc籍晓云教授、张辰宇教授,中国科公司生物物理所孙飞研究员、朱赟研究员,以及太阳成集团tyc33455cc博士后郭航天为该论文的共同通讯作者。该研究工作得到了国家重点研发计划和国家自然科学基金等项目的资助,在此一并致谢!
原文链接:https://www.nature.com/articles/s41422-023-00893-1