卡介苗(BCG)是由减毒结核杆菌制成的活菌疫苗,被用于预防肺结核已有过百年的历史。1990年FDA批准BCG用于浅表性膀胱癌的灌注治疗,至今BCG灌注治疗仍然是非肌层浸润性膀胱癌的标准一线治疗方案,一般在肿瘤切除手术后持续使用1到3年时间。然而,约有30-45%的病人对BCG不响应,约有40%的病人在最初响应之后出现耐药,约有20%的病人会产生严重的副作用。为了达到BCG增效减毒的目的,几十年来,人们尝试了多种手段改造BCG,但无一能够在临床上取代原始的巴斯德株。
BCG治疗膀胱癌的机制尚不完全清楚。现有理论认为,膀胱灌注的BCG首先要黏附于膀胱上皮表面并内吞进入肿瘤细胞或巨噬细胞,然后激活局部的天然免疫和获得性免疫反应来杀伤肿瘤细胞。因此,BCG对膀胱癌细胞的有效黏附和内吞是其发挥抗肿瘤效果的先决条件,提高BCG对膀胱癌细胞的黏附和内吞能力可能是改造BCG的一个方向。
2017年,一篇发表于Nature的研究首次报道了FimH蛋白在致病性大肠杆菌导致的尿路感染中的关键作用。FimH蛋白是一种天然存在的可与细胞表面的甘露糖特异性结合的细菌鞭毛末端蛋白,大肠杆菌借此定殖于尿路上皮并导致持久的尿路感染。研究表明膀胱癌细胞表面高表达甘露糖,那么如果把大肠杆菌的FimH移植到BCG的表面,是否可以提高其对膀胱上皮的黏附能力和对膀胱癌细胞的选择性呢?
基于这一理念,公司闫超课题组利用基因工程方法成功将FimH蛋白表达在BCG的荚膜表面,并在小鼠膀胱癌原位模型的灌注治疗实验中获得了比BCG更好的抗肿瘤效果和更少的副作用(图1)。

图1. 荚膜表达FimH的重组BCG灌注治疗膀胱癌的效果
在本研究进行的过程中,2020年发表于Nature Communication的一项研究表明,FimH蛋白自身可以做为一个免疫佐剂加强抗肿瘤免疫治疗的效果。受此启发,作者开展了深入的机制研究,发现相较于原始BCG菌株,FimH重组BCG可以显著激活体内的Th1和Tc1免疫应答(图2)。

图2. rBCG-S.FimH体内诱导Th1和Tc1免疫应答
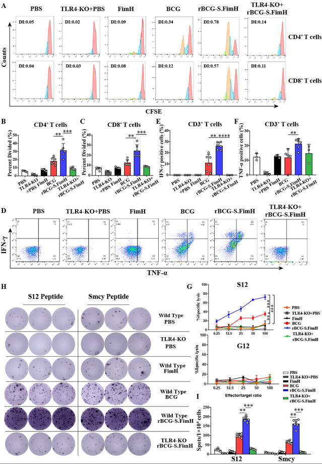
进一步的机制研究表明,rBCG-S.FimH可通过TLR4途径激活树突状细胞活化和肿瘤抗原特异性的T细胞活化(图3--4)。

图3. rBCG-S.FimH通过TLR4受体发挥抗肿瘤效应

图4. rBCG-S.FimH通过TLR4途径介导肿瘤抗原特异性的T细胞活化
该工作通过在BCG表面表达FimH蛋白,赋予了BCG靶向肿瘤细胞糖基化的能力,达到了增强BCG对膀胱肿瘤细胞的选择性黏附和增强免疫反应的“一箭双雕”的效果,在膀胱癌原位模型中展现出了出色的抗肿瘤效果和良好的安全性,为临床BCG菌株的减毒增效提供了新的策略。
这一成果以FimH confers mannose-targeting ability to Bacillus Calmette-Guerin for improved immunotherapy in bladder cancer为题,近期发表于肿瘤免疫治疗领域的核心期刊Journal for Immunotherapy of Cancer。生科院博士生张杨、霍凡为文章的共同第一作者,江苏省人民医院泌尿外科吕强教授和李鹏超副教授、公司闫超教授为文章的共同通讯作者。

原文链接:https://jitc.bmj.com/content/10/3/e003939.long