结直肠癌(Colorectal cancer,CRC)是临床常见的消化系统恶性肿瘤,近年来其发病率持续上升,是癌症死亡的第二大常见原因。目前,以手术治疗为主的多学科综合治疗作为结肠癌的重要原则,包含手术、放疗、化疗、免疫治疗、传统中医药治疗等多种治疗方式,但超过50%的患者在诊断时已处于中晚期,且由于周围组织的浸润和侵袭以及肿瘤远端转移等因素结直肠癌患者的预后往往很差,仍然缺乏有效的治疗手段。
大麻二酚(cannabidiol,CBD)是从大麻植物中提取的纯天然成分。近年来CBD被报道具有多种治疗作用,且2018年美国FDA批准CBD用于治疗小儿难治性癫痫。越来越多的研究表明,CBD和其他结构类似的大麻素在体内外都具有抗肿瘤作用,然而其详细的抗肿瘤机制仍不清楚。
太阳成集团tyc33455cc、医药生物技术国家重点实验室孙洋课题组对CBD抑瘤的机制展开了研究。首先在小鼠结直肠癌皮下移植瘤模型中考察了CBD的抗肿瘤效果,结果显示CBD治疗显著抑制小鼠肿瘤生长,体现在肿瘤体积减小,肿瘤重量降低。另外,CBD给药并不影响小鼠体重,提示CBD没有明显毒副作用(图1)。

图1. 大麻二酚(CBD)抑制小鼠结直肠癌移植瘤生长
为了考察CBD抗肿瘤的具体作用机制,研究人员运用scRNA-seq和scATAC-seq技术发现CBD治疗组小鼠肿瘤中M2样巨噬细胞比例显著降低,而M1巨噬细胞比例则增加。进一步对巨噬细胞的差异分析结果显示,在M1样巨噬细胞中,Nos2、Cd80、Cd86、Il12b等促炎性巨噬细胞活化相关基因的表达显著上调,这意味着巨噬细胞的抗肿瘤能力增强。与此一致的是,在M2巨噬细胞中观察到Cd9、Cebpb和Spp1等基因的表达显著下调,这些基因已被证明可诱导巨噬细胞的免疫抑制表型。除此之外,研究人员发现CBD显著诱导巨噬细胞中糖酵解相关基因的表达。通过对巨噬细胞进行差异基因富集分析,发现在M1样巨噬细胞中,糖酵解、炎症反应和活性氧(ROS)通路在CBD治疗后显著富集。在M2样巨噬细胞中,PI3K-Akt、氧化磷酸化、脂肪酸代谢和胆固醇稳态等信号通路被下调。以上结果表明CBD显著重塑了肿瘤微环境中巨噬细胞的表型和功能(图2)。

图2. 单细胞转录组测序揭示CBD治疗调控肿瘤微环境中巨噬细胞的表型和功能
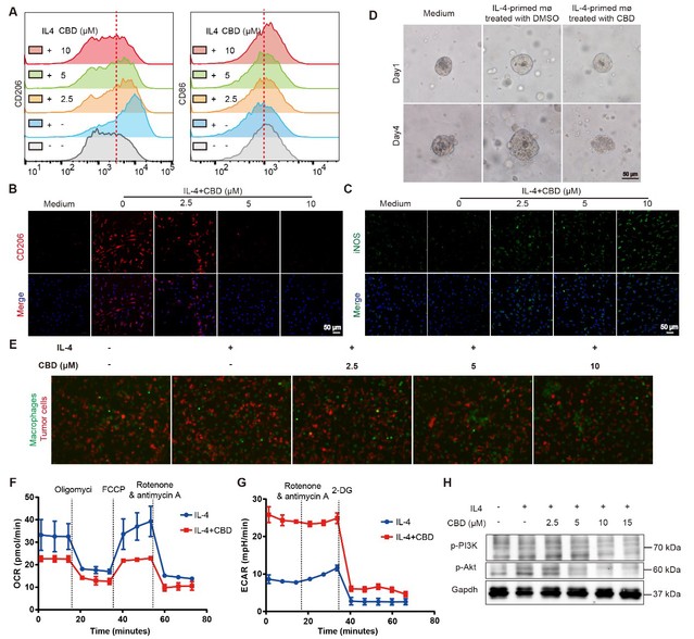
接下来,研究人员检测了CBD对于体外巨噬细胞替代激活的影响,发现CBD抑制M2样巨噬细胞的极化,抑制抗炎相关基因的表达。进一步对巨噬细胞抗肿瘤功能进行检测,发现无论是在小鼠还是在人结直肠癌类器官中,CBD都显著促进了巨噬细胞的抗肿瘤能力。进一步的机制研究显示CBD显著降低了巨噬细胞的耗氧率(OCR);相反地,CBD处理后细胞外酸化率(ECAR)显著增加,提示CBD通过重塑巨噬细胞代谢调控巨噬细胞极化(图3)。最后,研究人员发现CBD和PD-1抗体联用能够增强PD-1阻断的治疗效果,改善抑制性免疫微环境,增加肿瘤中细胞毒性T细胞的浸润和功能。

图3. CBD抑制巨噬细胞替代激活促进巨噬细胞抗肿瘤作用
综上所述,该研究利用单细胞多组学技术结合细胞生物学、药理学实验验证,揭示了CBD通过巨噬细胞代谢重编程调控巨噬细胞分化进而重塑肿瘤微环境来抑制结直肠癌的进展(图4),为CBD在肿瘤治疗中的应用奠定了基础,亦对其他植物活性成分抗肿瘤作用机制的研究具有借鉴意义。

图4. CBD在结直肠癌中的抗肿瘤机制示意图
上述工作近日以Single-cell analyses reveal cannabidiol rewires tumor microenvironment via inhibiting alternative activation of macrophage and synergizes with anti-PD-1 in colon cancer为题在线发表在Journal of Pharmaceutical Analysis杂志(中科院1区)。该研究通过单细胞多组学技术结合细胞生物学、药理学实验验证,发现大麻二酚可诱导巨噬细胞代谢重编程恢复巨噬细胞本身的抗肿瘤能力,重塑肿瘤免疫微环境,抑制结直肠癌进展,为大麻二酚在结直肠癌治疗中的应用提供了理论基础。
太阳成集团tyc33455cc孙晓凡博士生、周莉莎博士生和南京中医药大学王一博士是该论文的共同第一作者,太阳成集团tyc33455cc孙洋教授、上海交通大学陈红旗博士和南京医科大学杜前明博士为该论文的共同通讯作者。该研究还得到太阳成集团tyc33455cc徐强教授、南京中医药大学程海波教授、南京医科大学顾艳宏教授和四川大学柯博文教授的帮助,在此表示感谢。
原文链接:https://www.sciencedirect.com/science/article/pii/S2095177923000746?via%3Dihub