公司太阳成集团tyc33455cc、医药生物技术国家重点实验室和脑科学研究院朱景宁教授、王建军教授团队在抑郁症(depression)神经机制研究中取得重要进展,研究成果以“Orexin prevents depressive-like behavior by promoting stress resilience”为题于2018年8月7日在Nature杂志社出版的精神病学领域顶级学术期刊、NI指数刊物Molecular Psychiatry(分子精神病学)上在线发表(https://www.nature.com/articles/s41380-018-0127-0)。
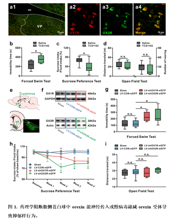
抑郁症是一种严重威胁人类生命健康的常见精神疾病,其核心症状表现为绝望情绪、快感缺乏、社交回避,以及自杀企图和行为。尽管应激(stress)是抑郁症高危风险因素,但不同个体对应激的适应和恢复能力不尽相同,即表现出不同的抗应激韧性(stress resilience),而这种个体差异的神经机制至今不明。朱景宁、王建军课题组在他们先前阐明下丘脑小分子神经肽orexin(促食欲素)直接的躯体运动调控功能及其在猝倒症(cataplexy)这一躯体运动与非躯体性睡眠觉醒和情绪情感功能整合失调性疾病中可能作用的工作基础(Zhang et al., Neuron, 2011)之上,首次揭示了源自下丘脑的中枢orexin能神经系统可以通过向皮层下重要运动调控中枢基底神经节中被长期忽视、却是腹侧边缘环路中重要节点之一的腹侧苍白球(ventral pallidum)的直接支配,发挥显著的预防抑郁的作用(图 1)。该课题组的研究揭示,orexin能神经投射通过释放的orexin作用于orexin受体OX1R和OX2R,以及它们耦联的钠-钙交换体和L型钙通道,直接兴奋腹侧苍白球中的GABA能主神经元,从而发挥预防抑郁的作用。值得注意的是,阻断内源性orexin能神经传入对非应激陌生大鼠间的社交行为没有显著影响,但在由面对高社会等级(social rank)大鼠出现心理社会应激(psychosocial stress)的大鼠上却导致明显的社交回避反应(图 2);而阻断内源性orexin能神经传入对没有应激、面对低社会等级大鼠的社交行为不产生影响,提示orexin是通过增强抗应激韧性进而实现其预防抑郁的作用的。
朱景宁、王建军团队的这一研究揭示了一条全新的防止应激(也包括了心理社会应激这一人类社会生活中常见应激)和抑郁反应的神经环路机制,特别是揭示了中枢orexin能神经系统在增强机体抗应激韧性和降低抑郁易感性中不可或缺的重要作用(这恰与抑郁症患者脑脊液中orexin水平的下降相一致),为临床认识抑郁症发生、发展的病理生理机制以及防治策略提供了新视角。
太阳成集团tyc33455cc计妙锦博士研究生和张潇洋助理研究员为该论文的共同第一作者,硕士研究生陈梓参与了该项研究。该工作受到国家自然科学基金、教育部中央高校基本科研业务费和中国博士后基金的资助。

