Hepatocellular carcinoma (HCC) has developed into the third leading cause of tumour-related death, and has become the sixth most common tumour type in the world. According to statistics, there were 905,677 new liver cancer patients worldwide in 2020 and 830,180 new liver cancer deaths. Hepatitis viral infection, aflatoxin, alcohol, and lipogenesis are the main risk factors during the HCC formation process. Although the diagnosis and treatment methods of HCC have always been developing, surgical resection and liver transplantation remain the most effective treatments for HCC. For a highly aggressive tumour, venous invasion and intrahepatic and distant metastasis often occur in the process of HCC, which is the main cause of high recurrence and mortality. Therefore, it is important to explore new therapeutic and diagnostic targets for HCC.
Metabolic abnormalities are one of the hallmarks of tumour cells. Reports have shown that cholesterol metabolism in tumour cells is different from that in normal cells. In patients with either breast or prostate carcinoma, serum cholesterol content is positively correlated with the risk of cancer. There are more than 30 different enzymes involved in the cholesterol synthesis pathway. SQLE catalyses the first oxidation step in sterol biosynthesis and produces two key downstream metabolites: cholesterol ester and nicotinamide adenine dinucleotide phosphate (NADP+). The gene for SQLE is located on human chromosome 8q24.1. Recent studies have found that SQLE is highly expressed in some types of malignant tumours, including prostate cancer, breast cancer, lung cancer, and colon cancer, suggesting that it could be a drug target for cancer therapy. Non-alcoholic fatty liver disease (NAFLD) further increases the risk of hepatocellular carcinoma. Notably, SQLE is the top outlier gene that was highly expressed in NAFLD-HCC patients. By increasing the production of NADP+ and cholesteryl ester, SQLE epigenetically inactivated PTEN expression and promoted HCC development as a result of reactive oxygen species generation and Akt–mTOR activation.
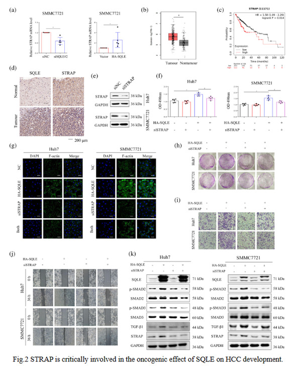
Although the oncogenic role of SQLE in HCC has been increasingly appreciated, the underlying signalling mechanism remains unclear. TGF-β/SMAD signalling regulates a wide array of cellular processes in tumour development. Here, we describe a novel role for SQLE in HCC development; that is, SQLE is a strong activator of TGF-β/SMAD signalling in HCC mediated by STRAP, a serine/threonine kinase. Moreover, TGF-β/SMAD activation by SQLE is an early event in HCC and occurs upstream of PTEN inactivation.


The results were published on British Journal of Pharmacology titled with Squalene epoxidase promotes hepatocellular carcinoma development by activating STRAP transcription and TGF-β/SMAD signalling (Br J Pharmacol.2022 Dec.29. doi: 10.1111/bph. 16024.) (Top Journal of Pharmacy, Q1). In view of the importance of abnormal cholesterol metabolism in the progression of hepatocellular carcinoma, this study provides a new theoretical basis and target for therapy of hepatocellular carcinoma. At present, the research group is looking for selective inhibitors for SQLE. The first author is Dr. Zhang Zhirui, and professor Yin Wu is the corresponding author. The study is supported by the key research programs of the National Natural Science Foundation of China and the key research and development programs of Jiangsu Province.

